Quantum Reference Standard

Introduced: 1977
Dimensions:  203 x 122 x 61 cm
Bass: 1 x 38 cm
Mids: 3 x EMIRM (Strathearn MRHF)
Highs: 20 x EMIT (7 on the back)
Suggested for amplifiers with: Bass: 150 Watts per channel
                                                   Mids/Highs: 100 Watts per channel
Frequency range: 18 Hz - 32 kHz
Crossover frequencies: 100 Hz, 4000 Hz
Suggested price (pair):  6500 $

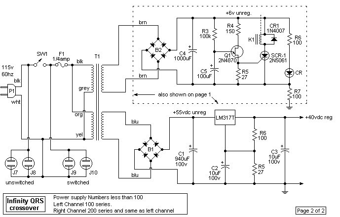
Get a crossover schematics here: page1, page 2

For a brochure of the QRS click below:
page 1, page 2, page 3, page 4, page 5, page 6, page 7, page 8,
page 9, page 10, page 11, page 12, page 13, page 14, page 15, page 16

To read a review of the QRS from The absolute Sound click below.
page 1, page 2&3, page 4&5, page 6&7, page 8&9